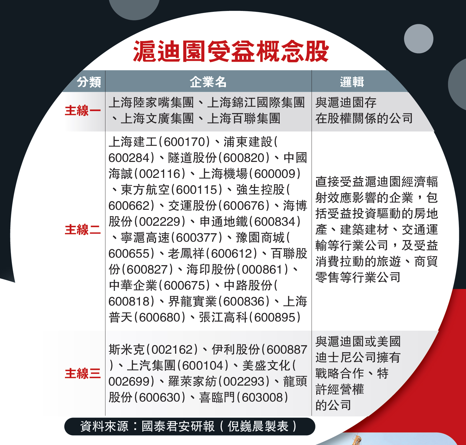
滬迪園受益概念股
大公報 A13:經濟
2015-06-21
滬迪園受益概念股
讀大公報PDF版面