人大釋法 除「獨」立規
□全國人大常委會昨全票通過對香港基本法第104條的解釋,明確了依法宣誓的有關含義和要求,指出宣誓人若拒絕宣誓即喪失就任公職資格,不會獲重新安排宣誓。釋法的說明更明確指出,宣揚「港獨」的人沒參選及擔任立法會議員資格,同時要依法追究責任。全國人大常委會委員長張德江表示,今次釋法充分表明了中央貫徹「一國兩制」方針的堅定決心和反對「港獨」的堅定立場;他強調,人大釋法與香港基本法具有同等法律效力,各方面必須一體遵守和執行。行政長官梁振英表示,他和特區政府支持並將全面切實執行人大釋法。有法律界人士指出,人大釋法除「獨」立規,辱華播「獨」的青年新政梁頌恆、游蕙禎已明顯喪失議員資格,建制派議員集體聯署,要求重新審視「問題議員」宣誓合法性及有效性。\大公報記者 朱晉科
全國人大常委會第24次會議昨日早上舉行閉幕會議,會上全票通過《全國人大常委會關於香港特別行政區基本法第104條的解釋》(以下稱《解釋》),這是香港回歸19年來,全國人大常委會第五次就基本法進行釋法。
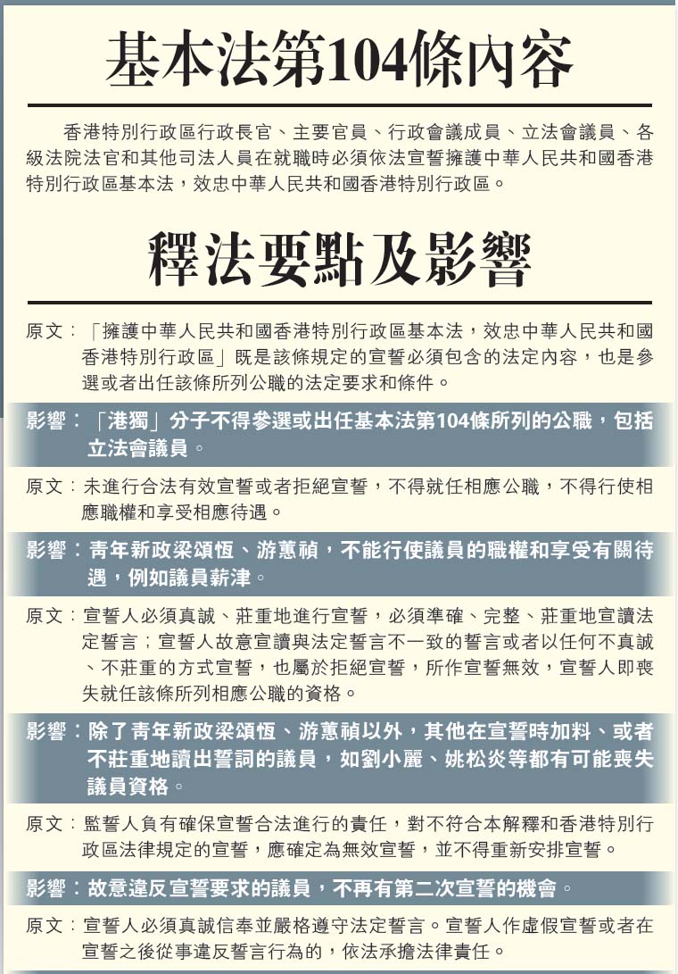
《解釋》指出,基本法第104條規定的「擁護中華人民共和國香港特別行政區基本法,效忠中華人民共和國香港特別行政區」,既是該條規定的宣誓必須包含的法定內容,也是參選或者出任該條所列公職的法定要求和條件。
違反法規不得重誓
《解釋》訂明,相關公職人員「就職時必須依法宣誓」,具有:一、未進行合法有效宣誓或者拒絕宣誓,不得就任相應公職,不得行使相應職權和享受相應待遇;二、宣誓人必須真誠、莊重地進行宣誓,必須準確、完整、莊重地宣讀包括「擁護中華人民共和國香港特別行政區基本法,效忠中華人民共和國香港特別行政區」內容的法定誓言;三、宣誓人故意宣讀與法定誓言不一致的誓言或者以任何不真誠、不莊重的方式宣誓,也屬於拒絕宣誓,所作宣誓無效,宣誓人即喪失就任該條所列相應公職的資格;四、監誓人負有確保宣誓合法進行的責任,對符合本解釋和香港特別行政區法律規定的宣誓,應確定為有效宣誓;對不符合本解釋和香港特區法律規定的宣誓,應確定為無效宣誓,並不得重新安排宣誓。
《解釋》又指,基本法第104條所規定的宣誓,是該條所列公職人員對中華人民共和國及其香港特別行政區作出的法律承諾,具有法律約束力。宣誓人必須真誠信奉並嚴格遵守法定誓言,宣誓人作虛假宣誓或在宣誓之後從事違反誓言行為的,依法承擔法律責任。
服飾道具皆受規限
全國人大法工委就釋法草案的說明中指出,宣揚「港獨」的人沒參選及擔任立法會議員資格,亦要依法追究責任。故意以行為、語意、服飾、道具等違反、褻瀆宣誓程序和儀式,或者故意改動、歪曲法定誓言亦應被視為不符宣誓要求,並非故意不符合規範就可允許宣誓人再次宣誓。
釋法有利維護法治
全國人大常委會委員長張德江在會上表示,按照憲法和基本法的規定,解釋基本法是全國人大常委會的權力,是職責所在。全國人大常委會依法行使職權,對香港基本法第104條作出解釋,充分表明了中央貫徹「一國兩制」方針的堅定決心和反對「港獨」的堅定立場,充分展現了包括香港同胞在內的13億中國人民維護國家主權、安全和發展利益的堅定意志,有利於「一國兩制」方針和基本法在香港特區的正確實施,有利於維護香港特區的法治和香港長期繁榮穩定。
張德江強調,《解釋》符合香港基本法立法原意和所包含的法律原則,與香港基本法具有同等法律效力,各方面必須一體遵守和執行,「我們堅信,在中央的大力支持下,在香港特區政府和廣大香港居民的共同努力下,『一國兩制』方針和香港基本法必將得到切實貫徹實施」。
國務院港澳辦發言人表示,《解釋》必須在香港特區得到不折不扣的執行,絕不允許從事任何分裂國家的活動,也絕不允許「港獨」分子進入特別行政區的政權機關。中聯辦負責人表示,此次釋法有利於解決香港立法會部分候任議員宣誓違法引起的爭議,有利於維護國家安全,打擊和遏制「港獨」勢力,有利於確保「一國兩制」在香港的實踐不走樣、不變形。