教局:教材詳列基本法第28條重點


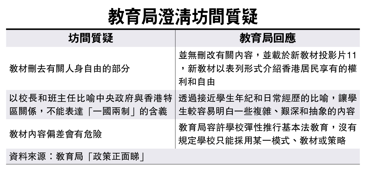
  【大公報訊】記者唐曉明報道:教育局新公布的中學課程指引,定出學校教授憲法與基本法的課時和教材。但有議員竟稱,「憲法與基本法」教材刪去「公民有不受逮捕、拘禁、審訊和處罰的自由」有關內容,教育局即日發表題為「『憲法與基本法』學與教資源正面睇」文章駁斥有關指控,強調內容並無刪改,局方並以表列形式介紹香港居民享有的權利和自由。

  教育界立法會議員葉建源昨天早上出席電台節目時稱,新版本教材刪減了有關人身自由的部分,認為選材奇怪,質疑背後隱藏其他動機,要求教育局交代。他又質疑教材以校長和班主任比喻中央政府與香港特區關係,不能表達「一國兩制」的含義。

  就此,教育局即日下午發表「政策正面睇」以作澄清,強調「憲法與基本法」教材並無刪改「公民有不受逮捕、拘禁、審訊和處罰的自由」有關內容,並載於新教材投影片11,當中詳細列出基本法第二十八條的重點。局方表示,新教材以表列形式,更詳盡介紹香港居民享有的權利和自由。

  對於以校長和班主任比喻中央政府與香港特區關係,並稱「由哪位老師出任班主任由校長決定」,教育局解釋,比喻旨在透過與接近學生年紀和日常經歷的表達手法,讓學生較容易明白一些複雜、艱深和抽象的內容,這種類比的教學手法亦為其他科目在教學上常用,有利學生對某些重點的理解,不應被當作為描述某課題的全部內容。基本法推廣督導委員會委員、中學校長蔡若蓮出席同一電台節目表示,教材只是例子,不會變作課程,相信老師明白僅供參考,會按學校各自的學習目標及重點,自行作校本補充及刪減。