金管局力推中小企融資擔保
□年近歲晚,金管局最新一期《匯思》重點推介按揭證券公司推出的「中小企融資擔保計劃」(SFGS),為中小企過年關。金管局指出,去年第三季以來,申請SFGS的數字有明顯升幅,去年按揭證券公司完成索償個案升52%達94宗,當中73宗在下半年完成。業界人士表示,該計劃對中小企發展確有好處,認為有政府作擔保是聰明的方法,且多年來鮮有走數情況。\大公報記者 林靜文
新一期《匯思》引述按揭證券公司總裁李令翔、中小企老闆黃先生和銀行企業銀行部門主管何經理的一段對話,帶出「中小企融資擔保計劃」的最新發展。去年外圍經濟環境波動,英國脫歐、特朗普當選美國總統,匯市更是風高浪急,在對話中,黃先生首先提出銀行是否對中小企「閂水喉」的疑問,又指聽聞銀行不太熱衷推介「中小企融資擔保計劃」。
何經理解釋道,外圍經濟環境波動,因此在放款上會格外留神,但企業若能提供齊全的財務和業務資料,會對申請有幫助,強調「唔會因客戶嘅財務狀況一時受經濟周期影響而落雨收遮。」他又指出,中小企可多考慮政府提供的融資協助計劃,如「中小企融資擔保計劃」。
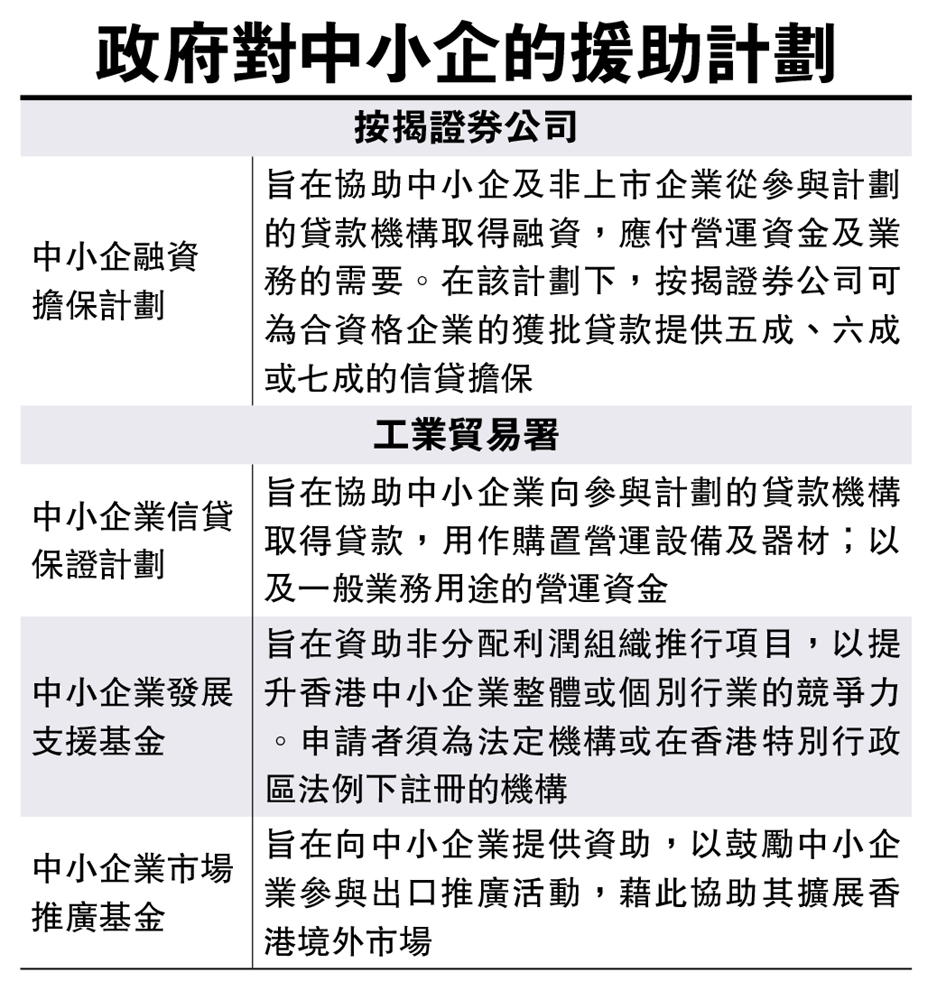
按揭證券公司於2011年1月推出「中小企融資擔保計劃」,旨在協助中小企及非上市企業從參與計劃的貸款機構取得融資,應付營運資金及業務的需要。在該計劃下,按揭證券公司可為合資格企業的獲批貸款提供五成、六成或七成的信貸擔保。
林宣武:冇「走數」情況
為推進有關計劃的發展,按揭證券公司去年特意向業界及銀行推介有關計劃,成功令申請數字自年中開始回升,個別加強了中小企業務的銀行更錄得顯著增長。何經理直言,「之前有啲行家擔心無得賠,咪唔鼓勵啲客申請囉。」但自從按揭證券公司走訪各大銀行後,留意到有行家開始積極地向中小企客戶推介計劃。
香港付貨人委員會主席林宣武回應大公報查詢時表示,現在申請銀行貸款要用「磚頭」作擔保,但申請該計劃能獲得政府擔保,對中小企發展有好處。他指出,過去多年來,基本沒有「走數」情況,個個都很準時還錢;對於銀行來說,政府也已承擔大部分的風險。
李令翔希望,今年能維持去年下半年的增長勢頭,但強調申請數字受到經濟大環境的影響。他又強調,計劃收到的保費全部屬於政府,按揭證券公司只是負責協助政府營運計劃,幫助更多中小企。目前,計劃還有約800億元的額度可供申請。
已優化計劃處理索償程序
此外,按揭證券公司早前進一步優化計劃處理索償程序,包括減省索償須提交的資料及讓銀行預先上載文件以提升索償效率,亦更早讓銀行知悉索償是否獲批。
問到如何看待今年的經濟情況,林宣武直言,「搵唔到Growth Area,都係難。」至於特朗普上場,其政策對中美貿易的影響,他說仍在觀望中,但若加關稅亦會傷害美國自身,加上歐盟未來一連串的選舉,都將帶來不確定因素。