金融開放加速 外資准入再放寬
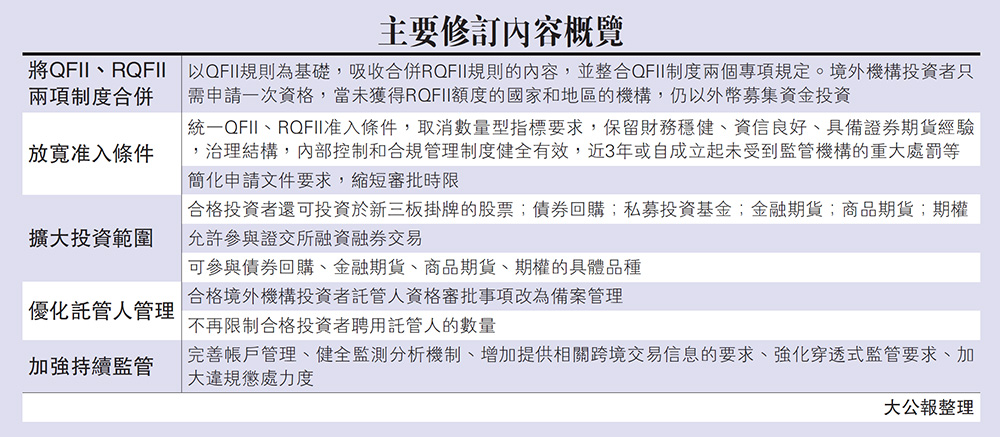
□中國開放資本市場提速。中國證監會昨日就修訂整合《合格境外機構投資者境內證券投資管理辦法》《人民幣合格境外機構投資者境內證券投資試點辦法》及相關配套規則向社會公開徵求意見。修訂意見在合併合格境外機構投資者(QFII)、人民幣合格境外機構投資者(RQFII)兩項制度的同時,還將放寬准入條件、擴大投資範圍、優化託管人管理、加強持續監管等。\大公報記者 彭巧容
中國證監會明確,近年來,中國經濟進入高質量發展階段,資本市場雙向開放逐步擴大,現行合格投資者制度在准入條件、投資運行和持續監管等方面已不適應新的市場環境,有必要對現行規則進行修訂完善。證監會補充,人民幣國際化進程穩步推進下,QFII與RQFII的准入條件應趨於一致,以引進更多境外長期資金。實施高水平對外開放,擴大合格投資者投資範圍,為打造規範、透明、開放、有活力、有韌性的資本市場。有見合格投資者制度相應持續監管機制不完善,尤其是對跨市場交易和跨境交易行為的監管亟需加強,細化對合格投資者及託管人、經紀商的監管要求、監管措施和行政處罰等方面的規定。
助新興私募基金擴規模
QFII、RQFII擴大至投資私募投資基金等,泰暘資產合夥人兼副總經理張鵬認為,對證券私募行業是一大利好。他表示,對於缺乏A股投資經驗的新QFII和RQFII而言,可以通過境內的私募證券投資基金間接進入A股市場,能夠比較迅捷便利地為A股提供新的流動性。對於已經具備A股投資經驗的QFII和RQFII而言,也可以借助私募證券投資基金來優化權益資產結構,分散風險,平衡收益。
張鵬還表示,QFII、RQFII可投資於私募證券投資基金,有助於近年來業績優異的新興證券私募基金擴大規模,而無需再繞道香港拿到9號牌照;頭部證券私募由於目前管理規模已經十分龐大,新增容量相對比較有限。
為加快引入境外資金,修訂意見在放寬准入上,取消數量型指標、簡化申請文件、縮短審批期限。
今年開局以來中國已釋放多個資本市場向外資開放的消息。繼央行日前已開放中國信用評級市場,引入國際評級機構標爾在中國的子公司參與中國債券評級業務。彭博昨日也發布確認消息,中國債券將於今年4月開始納入彭博巴克萊債券指數。
在岸人幣夜盤升穿6.7
開放中國資本市場,也有利人民幣國際化,加強中國的全球金融中心地位。昨日人民幣兌美元中間價再大幅上調318個基點報6.7025,在岸人民幣日盤收報6.7055,較上日漲76個基點;夜盤收報6.6995,較周三夜盤升161點;一月份,人民幣兌美元已累計大漲2.4%,漲幅創逾一年來新高。
央行昨日發布的《上海國際金融中心建設行動計劃(2018-2020年)》提到,至2020年,上海基本確立以人民幣產品為主導、具有較強金融資源配置能力和輻射能力的全球性金融市場地位。屆時上海要基本形成交易、定價和信息功能齊備的多層次金融市場體系。提升人民幣產品市場規模和影響力,建設全球人民幣基準價格形成中心、資產定價中心等。