本報獨家踢爆排隊黨斂財 運輸署即時優化杜絕黃牛 「吸牌」下周一起改「電子即日籌」
金鐘運輸署牌照事務處排隊黨亂象愈演愈烈,香港文匯報昨日(1月7日)頭版獨家調查報道《「吸牌」排隊黨肆虐 每天「招兵」斂財25萬》見報後,特區政府運輸署昨日下午迅速宣布,由下周一(12日)起,金鐘統一中心的香港牌照事務處將對申請免試簽發香港正式駕駛執照(俗稱「吸牌」)實施「電子即日籌」安排,全面取代現場派籌,以應付與日俱增的需求,並確保真正有需要的市民能公平有序地使用服務。同時,運輸署正與數字政策辦公室合作,優化現有網上預約系統,長遠而言會積極研究引入人工智能(AI)技術處理申請程序,讓服務更便捷高效。
●香港文匯報記者 廣濟
香港文匯報昨日在調查報道中,直擊最少五六個疑似排隊黨早在凌晨已於金鐘的牌照事務處輪候,領取每日最多140個籌額以高價售予免試領取香港駕照人士。運輸署在回覆香港文匯報時已預告會採取即時措施,將申請改為只能在網上預約系統處理。
昨日下午,運輸署公布有關新措施,由下周一開始實施「電子即日籌」安排,以優化申請程序。
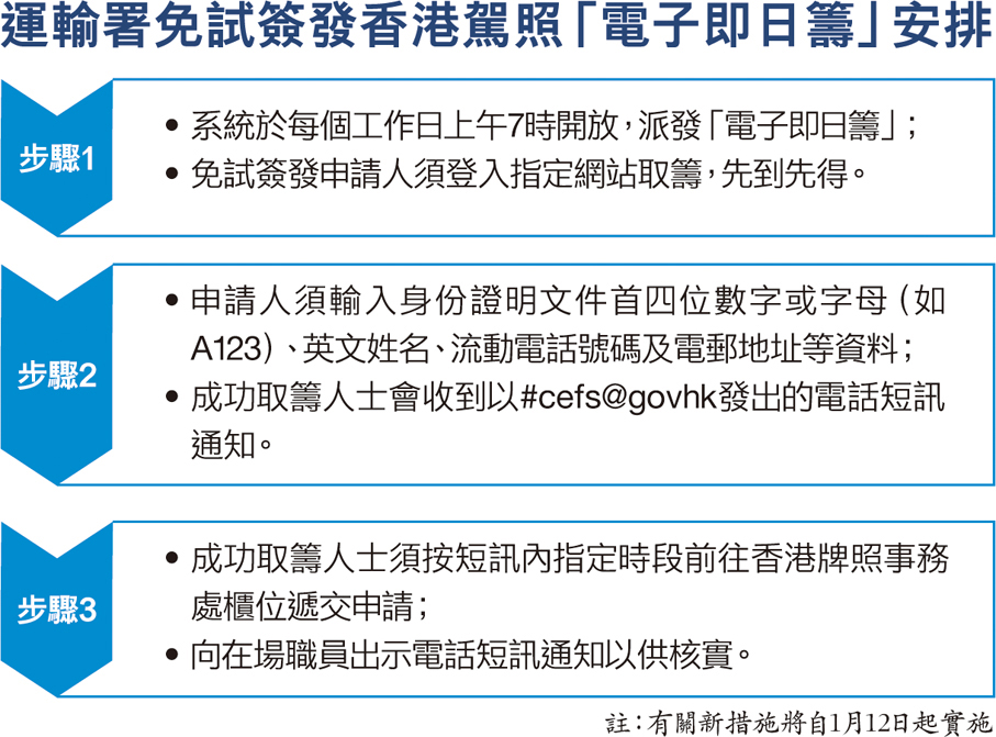
每日增至300籌 先到先得
根據新安排,每個工作日上午7時,運輸署網站將提供300個電子即日籌,每張籌號只限辦理一份免試簽發申請。申請人需要登入運輸署網站的「電子即日籌」系統,以先到先得方式取籌,並要輸入身份證明文件首四位數字或字母、英文姓名及流動電話號碼等資料。成功取籌者會即時收到短訊通知,並須按指定時段到金鐘牌照事務處櫃位辦理,逾時或缺席將視為棄權,需重新取籌。
運輸署表示,「電子即日籌」數目會視乎實際需求靈活調整。該系統由數字政策辦公室協助開發,運輸署會與數字辦緊密合作,確保運作暢順。
今起取消現場派籌
為杜絕有人濫用現場派籌安排、防止輪候影響其他牌證服務,以及優化現場秩序管理,運輸署由今日(8日)開始取消免試簽發現場派籌安排。申請人或其代理人下周一起可使用「電子即日籌」服務經網上取籌,現有免試簽發網上預約櫃位服務維持不變,而早前經網上預約系統提前預約櫃位服務的申請人,可按預約時間到香港牌照事務處辦理免試簽發申請。金鐘牌照事務處已即時張貼告示公布新安排,並加派人手維持秩序及解答市民查詢,其他駕駛執照相關櫃位服務的取籌及輪候則維持原有安排。
運輸署發言人重申,署方對每宗免試簽發申請均嚴格審核,申請人必須提交足夠、真實及準確的證明文件,並完全符合法定資格,方可獲批。
冀盡快全面落實網上預約
此外,運輸署正與數字辦合作優化現有網上預約系統,包括引入更強的身份認證技術及擴大系統容量,力爭盡快實現全面網上預約,及將免試簽發櫃位服務擴展至長沙灣、觀塘及沙田三個牌照事務處。
長遠而言,該署積極研究引入AI技術處理申請程序,申請人可在網上預先上載文件讓系統初步審批,通過後只需按預約時段帶正本到櫃位核實,預計可大幅減少親身排隊及代辦需求,讓服務更便捷高效。
運輸署是次推出「電子即日籌」,顯然是回應近期排隊黨通宵霸位、代辦費炒上千元的亂象,而措施能否徹底杜絕黃牛黨,仍需觀察實際執行效果,但已邁出第一步,令市民有望擺脫早起排隊無籌之苦。