社工註冊局正副主席擬由特首委任

◆香港特區立法會《2024年社會工作者註冊(修訂)條例草案》委員會昨日舉行會議,並完成特區政府提交的草案修正案審議。圖為上月會議。 資料圖片
◆香港特區立法會《2024年社會工作者註冊(修訂)條例草案》委員會昨日舉行會議,並完成特區政府提交的草案修正案審議。圖為上月會議。 資料圖片


  修例完成審議 政府提3修訂 料下月恢復二讀

  香港特區立法會《2024年社會工作者註冊(修訂)條例草案》委員會昨日舉行會議,並完成特區政府提交的草案修正案審議。特區政府就條例草案提出了三組修正案,並獲得委員會通過,包括重組後社會工作者註冊局的主席和副主席,改為由行政長官委任;註冊局成員須在局長或獲局長授權監誓的人面前作出宣誓;以及干犯「危害國家安全的罪行」的人終身不得做社工,不設「逃生門」。委員會已經完成條例草案審議工作,勞工及福利局局長孫玉菡建議於6月14日在立法會內務委員會上作口頭報告,並於7月3日大會恢復二讀等立法程序。 ◆香港文匯報記者 藍松山

  孫玉菡上月中在社交平台發文,點名批評社工註冊局嚴重偏離《社會工作者註冊條例》精神,更列舉了註冊局的五宗「令人擔心」的事情,包括至今仍未採取具體行動,禁止被裁定犯了危害國安罪行的人成為註冊社工,以及註冊局推動社工專業持續專業發展的工作停滯不前等。

  修正案納法委會主流意見

  為完善社工註冊局的管治,《2024年社會工作者註冊(修訂)條例草案》於上月17日刊憲,並於22日提交立法會審議。條例草案提出擴大社工註冊局成員數目,由目前的15人增至27人,其中17人由行政長官委任不同背景的社工以及不同界別人士,以推動更廣泛及均衡參與。成員合共至少14人是社工,以確保專業自主。

  條例草案又訂明被裁定干犯特定嚴重罪行人士的社工註冊當即註銷,包括危害國家安全、虐待兒童、謀殺等,及要求註冊局成員就任前必須簽署誓言,確認擁護基本法和效忠香港特區。

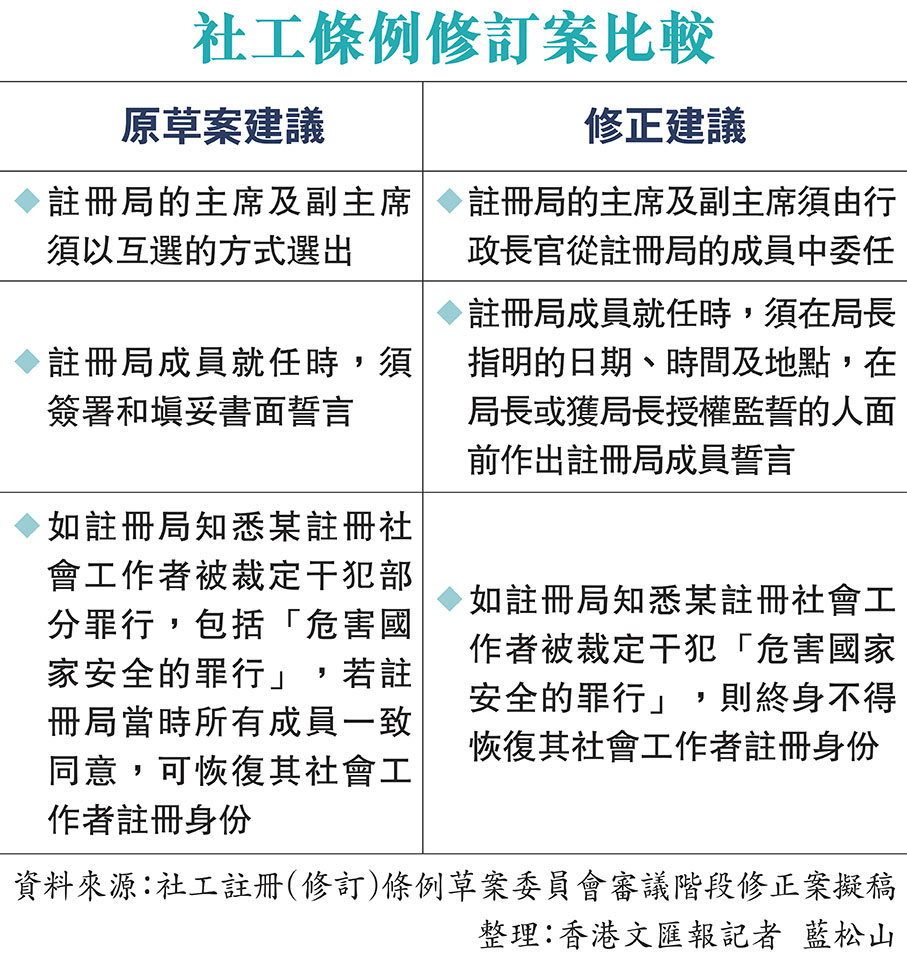
  孫玉菡昨日在《2024年社會工作者註冊(修訂)條例草案》委員會上發言表示,特區政府是次提交的修正案中已羅列政府會提出的三組主要修正案,均為因應法案委員會審議期間很清晰的主流意見,包括建議註冊局的主席及副主席須由行政長官從註冊局的成員中委任。

  議員陳沛良問到,在某段期間如主席及副主席均不在香港或因任何其他原因而不能執行其各自職位的職能,是否亦需要由行政長官委任署理主席。孫玉菡表示,目前註冊局的成員可以以互選的方式選出一人在該段期間署理主席職位是妥當的做法,因為署理主席只是開一次會,且出現正副主席同時不能執行職能的機會很小,倘由行政長官委任署理主席會需時過長。

  成員仿效區會誓言 取代紙本宣誓

  條例草案原本建議註冊局成員就任前作紙本宣誓,孫玉菡表示,法案委員會的意見很清晰,要求仿效區議會誓言,特區政府亦認為是妥當的,因此在修正案中建議註冊局成員就任前,須在局長指明的日期、時間及地點,在局長或獲局長授權監誓的人面前作出註冊局成員誓言。

  違國安法者終身不得做社工

  針對現時《社會工作者註冊條例》附表2,干犯「危害國家安全的罪行」的社工在續牌或申請成為社工時,如按原規定,即若註冊局所有27位成員一致同意,可例外讓其成為社工。特區政府就此提出修訂,新訂附表2A,只載列「危害國家安全的罪行」這項罪行,若干犯此罪的人士終身不得做社工,不設「逃生門」。

  委員會主席陳克勤其後在社交平台發帖表示,衷心感謝政府代表、立法會秘書處、法律顧問、各位法案委員會委員及其他議員對會議的支持、配合和協助。大家的共同努力令審議工作能夠在短時間內高質、高效完成,希望條例草案能夠盡快在立法會大會上恢復二讀辯論,完成法例的進一步審議,讓社工註冊局以符合香港利益、公眾利益的方式運作。