理大AI監察系統 助識別長者異常

◆理大「賽馬會智齡匯」昨日舉行成果分享會,介紹多項近年研發的樂齡科技產品。 香港文匯報記者北山彥 攝
◆理大「賽馬會智齡匯」昨日舉行成果分享會,介紹多項近年研發的樂齡科技產品。 香港文匯報記者北山彥 攝

◆長者示範使用電動推高背椅機連接器﹙左圖﹚;晚間智能監察系統﹙右圖﹚。 香港文匯報記者北山彥 攝
◆長者示範使用電動推高背椅機連接器﹙左圖﹚;晚間智能監察系統﹙右圖﹚。 香港文匯報記者北山彥 攝


  提示照顧者即時介入 避免「老友」夜起時跌倒或走失

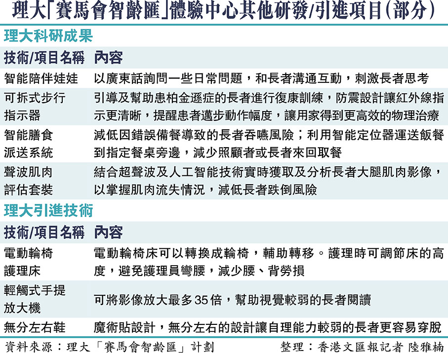
  隨着老年人口的增加,長者安老問題在社會中備受關注。為推廣長者科技,不論是在院舍還是居家安老,致力於確保長者的安全和生活質量,香港理工大學「賽馬會智齡匯」計劃近年投入超過4,000萬港元研發多項樂齡科技產品,包括晚間智能監察系統,協助及提示照顧者及時發現長者異常動態,避免長者跌倒受傷或走失,又設計了電動推高背椅機連接器和可拆式步行指示器,及引進外國技術將其本土化,以更符合香港長者需求。計劃期望透過引入智能科技,為長者提供了更好生活品質,同時也為照顧者提供更便捷和有效的支援。 ◆香港文匯報記者 陸雅楠

  港理大「賽馬會智齡匯」昨日舉行成果分享會。計劃副總監譚永昌介紹,在一些院舍中,一名照顧者或要同時照顧多名長者,無法全天候觀察長者的活動,而一些患有認知障礙或行動不便的長者在夜起時容易跌倒受傷或走失。因應這類情況,團隊自主研發了晚間智能監察系統以及智能離廁感應系統,幫助進行監測。

  譚永昌表示,晚間智能監察系統可及時發現長者夜間活動異常動態,系統熒幕會實時顯示長者動態,並通過語音提示告知照顧者,如「長者坐起」或「長者離床」,當長者離開監測範圍時,系統還會發出警報。同時,該系統可以連接到手機和其他電子設備,提醒照顧者關注長者狀況,讓照顧者能夠迅速發現需要幫助的情況,減輕由人手不足帶來的工作壓力。

  長時間未離開廁所會發警報

  智能離廁感應系統則可與晚間智能監察系統協同運作。當長者進入廁所時,系統會亮燈提醒有人在內。如果有長者在廁所內跌倒或長時間未離開,檢測器就會發出紅色燈的警報。這兩個系統的協同使用可以更好地檢測長者在日常活動中可能面臨的安全隱患,提高長者安養服務的質量,並確保他們的安全和福祉。

  譚永昌說,團隊亦考慮到照顧者在日常環境中扶抱和轉移老人的情況,利用創新設計和科技作改進。他們意識到院舍內的長者椅子相對較重,不方便院舍人員推動,為解決問題,遂設計了電動推高背椅機連接器,為高背椅添加了電動推進器提供輔助力量,幫助轉移行動力較弱的長者。這樣即使只有一個人操作,也能提高轉移效率,同時減低護理員或長者因轉移而受傷的風險,既可改善照顧者工作環境,也能保障長者的安全。

  「賽馬會智齡匯」在理大校園亦設有體驗中心,讓有興趣的長者、照顧者和年輕人親身體驗相關科技。譚永昌表示,中心會為有關長者生活需求如視力或行動等問題提供諮詢,並推薦介紹他們使用合適的科技,也會舉辦網上發布會和培訓,並在社區做宣傳,讓長者不需要親自到理大,也能體驗智齡科技的便利。

  在昨日分享會中,多名曾使用體驗中心服務的長者展示各項智齡科技。有長者說,中心提供免費身體檢查、教育和不同試用服務,自己可根據身體狀況了解各項技術及產品是否合用,亦不會像商業機構般為銷售額而大力推銷個別產品,讓他不會感受到壓力,真正找到所需。