344宗「黃師」涉黑暴失德

◆九龍塘宣道小學外景。資料圖片
◆九龍塘宣道小學外景。資料圖片

近年教師失德個案統計
近年教師失德個案統計

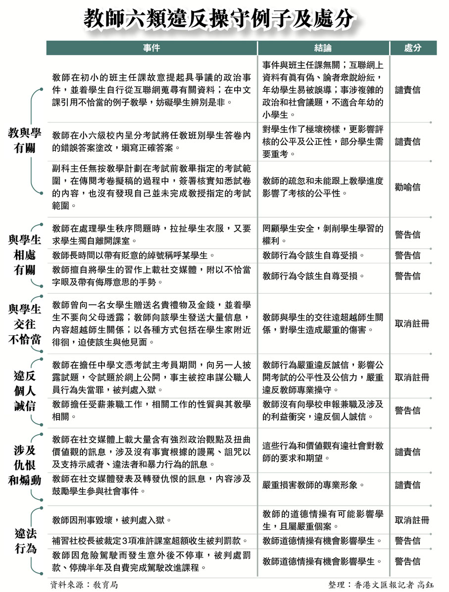
教師六類違反操守例子及處分
教師六類違反操守例子及處分

  初小課堂宣政治爭議洗童腦 僅收譴責信無釘牌

  教師的言傳身教對學生的成長影響深遠,其言行需要合乎專業操守和家長及社會大眾的期望。教育局昨日向立法會教育事務委員會提交文件,匯報處理教師專業操守事宜的最新情況。在局方於2019年至2021年期間接獲的502宗有關教師涉嫌違反專業操守的個案中,有344宗為與2019年社會動亂相關的個案。有失德「黃師」政治「上腦」,故意在不相干的班主任及中文課提及政治爭議事件,挑起年幼學生的疑惑,甚或在社交媒體煽動仇恨及支持暴力行為而被教育局發信嚴厲譴責。同時,局方針對教師失德情況,取消了27名教師的註冊資格,單是今年首4個月已有8人被釘牌。 ◆香港文匯報記者 金文博

  教育局昨日向立法會提交「教師專業操守」文件,總結過去3年共接獲502宗有關教師涉嫌違反專業操守個案,其中344宗與2019年社會動亂相關的個案。除了13宗個案的司法程序尚未完結, 局方已完成處理所有涉及社會動亂的投訴。

  在修例風波前後,大批失德「黃師」被揭肆意煽動違法仇恨。去年,教育局已交代了多宗公然在課堂教學播「獨」而被釘牌的個案。昨日的最新文件,列舉了六大類教師違反操守及處分例子(見表),其中就有「黃師」故意在初小課堂以政治爭議迷惑學生心智,妨礙其辨別是非,更有教師因發布涉及仇恨和煽動的言論,支持及鼓動學生參與違法暴力事件而被局方發出譴責信。

  日後釘牌會訂明年期

  2019年至今年4月,共有27名教師因嚴重失德被釘牌。根據教育局披露,有一名男教師一方面向全校老師表示自己與同性校友有不恰當關係,同時又以女學生為目標贈送名貴禮物和金錢,及向其發送大量內容超越師生關係的信息,更於學生住所附近徘徊,迫使學生與他見面;有教師在擔任文憑考試主考員期間向他人披露試題,令試題於網上公開。有教師因刑事毀壞被判處入獄而被取消教師註冊,但未有提及案件是否與黑暴有關。

  教育局文件又說明了有關引入「釘牌時限」的跟進安排。對失德但未至終身釘牌的個案,局方會在取消其教師註冊的函件訂明,在若干時間如3年內一般不會再考慮其註冊申請。不過,局方強調,對嚴重失德的教師,局方會堅守終身釘牌的做法,絕不容許重新註冊,以保障學生的安全,而是次提到取消教師註冊的個案全屬非常嚴重,都是終身釘牌。

  每3年查核刑事紀錄

  在教師註冊的把關問題上,教育局表示,由2021/2022學年開始,局方會對所有註冊教師每3年進行一次全面的刑事紀錄查核。本學年的查核已於2021年12月開始,局方正核對有關教師是否曾經作出申報,或由其任職的學校向教育局報告,以及是否已作出懲處,一旦發現有教師曾有刑事紀錄卻對學校漏報或隱瞞,局方會立即跟進,並根據《教育條例》嚴肅處理,以進一步保障學生的福祉。

  教育局透露,在去年5月至今年4月,局方共收到超過8,800宗學校在聘用教師前申請查核其註冊資格及專業操守紀錄,較以往每年的130宗多近70倍,可見學校於聘用上更見小心謹慎,確保挑選適合的人選擔任教師。