指控事實逐項對 證抹黑老作


  港府駁美人權報告歪曲事實

  美國務院發表含涉港內容的「2019年度國別人權報告(2019 Country Reports on Human Rights Practices)」,聲稱香港有「嚴重的人權問題」,包括警方「濫暴、濫捕」、特區政府「干涉」和平集會和結社自由、限制市民政治參與等,但報告只引述泛暴派媒體、「專家」等失實言論,刻意淡化暴徒縱火、殺人、「裝修」(刑毀)等證據確鑿的暴行。香港文匯報記者翻查報告原文,整理了報告中的片面、不實信息,與特區政府發言人的回應、事實情況一一對照,揭露該報告故意抹黑,意在干預香港事務以至中國內政的真面目。■ 香港文匯報記者 杜思文

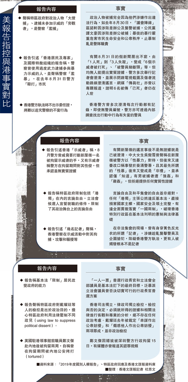
  該「2019年度國別人權報告」中稱香港警察「濫捕」,但理由是多名泛暴派於去年8月30日被捕,並引述報道稱警方數次逮捕沒有參與抗議活動的旁觀者。事實上,泛暴派的區諾軒當日是因為阻差辦公及襲警罪被捕,譚文豪因被控阻差辦公被捕。

  警隊止暴制亂須使用相應武力

  報告續稱,香港警察「使用過分武力」。特區政府回應指,從去年6月以來,激進「示威者」的暴力程度嚴重威脅人身安全、公共秩序和公共安全,警隊必須使用相應武力止暴制亂,對警察的投訴亦會按既定機制得到監警會專業、不偏不倚的處理。

  報告還引述有人稱警方對還柙者「施暴」及「性侵」。報告引述示威者稱,警方曾毆打並性侵被拘留在新屋嶺的示威者,及威脅要打斷被拘留者的手,但報告亦承認有關指控「並無確實證據」。事實上,曾高調聲稱在新屋嶺拘留期間遭虐待和性侵的中大女生S小姐吳傲雪,其後改稱被性侵者並非自己,而她從未提供任何事實證據,警方亦未接獲有關「新屋嶺性侵」投訴。

  報告又稱,特區政府「限制言論自由」,議員候選人就職時的宣誓,限制了其「政治舞台」上的言論自由,尤其限制了「港獨」言論的自由,又引述香港記協的「調查」指稱,81%的「記者」稱自2018年以來,香港的新聞自由不斷惡化;「幾名記者」聲稱警察在示威活動中對其拘捕、攻擊和騷擾;「連登」和「Telegram」曾受到「出於政治目的的攻擊」。

  禁非法「港獨」無違言論自由

  特區政府發言人則強調,基本法保障言論自由及和平集會的自由,但這些自由並非絕對,任何「港獨」的主張公然違反基本法,直接損害國家主權、國家安全及領土完整。

  報告又稱,特區政府「限制」市民參與政治的自由,稱基本法限制香港市民改變政府的能力,又稱去年的區議會選舉總體而言「和平、自由、公正」。特區政府回應指,由「一人一票」普選行政長官和立法會全部議員是基本法訂下的最終目標,政府亦曾提出切實可行的普選特首方案,卻被立法會「泛民」議員否決。

  此外,去年區選遠非「和平、自由、公正」,黑暴不斷破壞建制派的選舉宣傳,干擾建制派選民投票。建制派何君堯在拉票時突然被「高登仔」用刀襲擊左胸,民建聯張嘉恩的街站多次被挑釁、騷擾和破壞。

  恪守司法獨立不存在「政治檢控」

  報告續稱香港存在「政治檢控」,擔心特區政府利用法律壓制不同政見。特區政府回應指,香港司法獨立,律政司檢控與否,必須就所得證據和相關法律進行客觀和專業的分析,絕不存在任何政治考慮。

  特區政府發言人重申,外國政府不應以任何形式干預香港特區的內部事務。