內地援6000隔離鋼箱陸續抵港

◆陳潔松在中山黃圃港工作現場。 受訪者供圖
◆陳潔松在中山黃圃港工作現場。 受訪者供圖

◆在珠海斗門港碼頭上,一排永久性隔離設施並排放着。 香港文匯報記者盧靜怡  攝
◆在珠海斗門港碼頭上,一排永久性隔離設施並排放着。 香港文匯報記者盧靜怡 攝

◆永久性隔離設施內,已經鋪設好木地板,安裝好吊燈、空調、熱水器等家電設施,運輸到香港通電即可使用。 香港文匯報記者盧靜怡  攝
◆永久性隔離設施內,已經鋪設好木地板,安裝好吊燈、空調、熱水器等家電設施,運輸到香港通電即可使用。 香港文匯報記者盧靜怡 攝

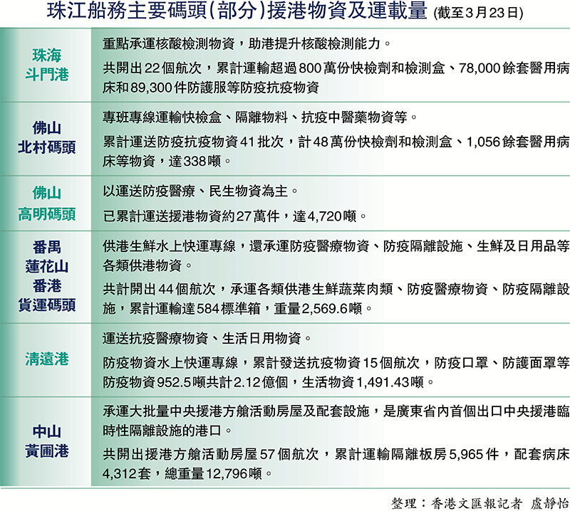
珠江船務主要碼頭(部分)援港物資及運載量 (截至3月23日)
珠江船務主要碼頭(部分)援港物資及運載量 (截至3月23日)

  預裝冷氣機熱水器 接通水電即可用 助建竹篙灣等地方艙

   香港文匯報訊(記者 盧靜怡 珠海報道)分別裝運70個中央援港隔離項目鋼箱和一批醫用床的兩艘貨船,昨日(24日)冒雨從珠海斗門港開出,快速駛向香港。自3月15日起,「斗門港-香港」水運快線計劃用140餘航次,運輸近6,000個援港隔離鋼箱,支援香港多個方艙醫院建設。這些隔離鋼箱,已預裝了空調、熱水器等基礎家電設施,具過渡或永久屬性。抵達方艙醫院後,只需接入水電等可立即投入使用,減少繁瑣裝配施工環節。該批物資由珠江船務承運,通常翌日凌晨可抵達香港各對應碼頭。截至24日,珠江船務已累計運輸民生和抗疫物資12.6萬噸,往返粵港運輸物資4.5萬個集裝箱。

  24日,廣東出現大範圍降水,達到入汛標準。而在珠海斗門港上,雖然飽受風雨侵襲,但工作卻一刻未曾停歇。工作人員穿着防護服當「雨衣」,穿梭在一線。

  完成運送需140餘航次

  珠江船務董事局主席劉廣輝告訴香港文匯報記者,「斗門港-香港」水運快線是廣東開通的6條定時定點水運航線之一,現階段主要提供核酸檢測試劑盒、防護服等防疫物資,在3月15日還承運了中央援港隔離項目鋼箱,主要用於香港竹篙灣、啟德等地的方艙醫院建設。計劃通過140餘航次,完成近6,000個隔離鋼箱運送。他表示:「斗門至香港碼頭航行時間約10-12小時,基本能實現『當天開翌日達』。」

  在運力調配上,劉廣輝介紹,粵港航線根據實際情況採取定期航班駁船加散貨駁船協同配合運輸的方式,定期班每天固定2艘駁船對開,保證周一至周六都有航班前往香港屯門、油麻地。珠海出入境邊防檢查總站斗門邊檢站邊防檢查處處長陳剛表示,為了讓物資「零等待」,斗門邊檢站執勤隊還成立特勤小組,提前掌握出境船舶和船員信息,為船舶出境前往香港提供最便捷的通關服務,24小時隨到隨檢。

  憂海上大霧耽擱運輸效率

  目前,廣東已進入雨季和汛期,這對援港物資水路運輸會否帶來影響?珠江船務下屬珠海斗門珠船集裝箱碼頭有限公司總經理薛文通告訴香港文匯報記者,由於集裝箱和隔離項目鋼箱自身有防水功能,不怕雨水打濕。「對行船的人來說,我們不怕行雷閃電或者打風帶來的大浪,但清明前後雨水濕重,導致海上起霧比較棘手,需要運輸途中特別小心。」他說,為保障供港物資,公司只有在特別大霧時才會暫時停航,待霧氣散去再「搶回時間」。

  薛文通告訴香港文匯報記者:「比起臨時性的方艙隔離集裝箱,這些防疫隔離鋼箱更重,且已經預裝了冷氣機、熱水器等家電設施,在碼頭吊運時需更加小心。」他說,為了提高效率,開展此次隔離活動房屋運輸任務之前,斗門港工作人員還到其他相關碼頭實地考察,總結和借鑒現場裝運的經驗,再制定出了最優裝運方案。「我們運用專門吊具進行裝運,能夠節約整個裝運環節的時間。」截至24日,斗門港已經順利完成39件防疫板房混凝土預製件和428個防疫隔離鋼箱。

  抵港後第一時間送達目的地

  劉廣輝表示,目前,珠江船務承運的供港物資主要仍以民生生活物資、防疫醫療物資、中央援港方艙隔離設施3大類為主。只是之前承運的中央援港方艙隔離設施是臨時性設施,現時承運的是過渡性和永久性的隔離設施。「由於隔離設施的結構、材質、重量有所變化,承運過程相對也會更加複雜。」

  「為此,我們更加注重優化整體物流運輸鏈條。」劉廣輝表示,比如這次斗門港的中央援港隔離項目鋼箱,除了在內地完善裝運環節、安排專用「綠色通道」外,在香港的工作專班,也想方設法地打通了很多關鍵環節,搭建臨時性裝卸設備,實現直接在香港啟德碼頭進行卸船操作,大幅度縮減了抵港後運輸距離和時間,基本可以實現第一時間卸船、第一時間配送至目的地。他表示,珠江船務近期已緊急加租100個集裝箱和加購50個新集裝箱,全部投入到供港物資的運輸中來,此外,靈活調用工程運力與集裝箱運力有機結合,提升運輸質量。