【姓名館】 藥王孫思邈
禪悟居士,正職與玄學、術數無關,信奉藏傳佛教,自初中開始在「玄學發燒友」父親耳濡目染下接觸面相、紫微斗數、八字等知識,再經父介紹認識了教授佛法之恩師,除學習佛學之外,恩師亦傳他文王卦及陽宅風水至今35個年頭。2013年通過禪定,悟得前所未有的契悟,終明白了五行與際遇實相之間的關聯性,像石破天驚一樣,整合了一套獨一無二、與宇宙本體相應的禪悟姓名學,依此因緣,祈以公開部分千古未傳姓名學之奧秘,望有緣人得到裨益!◆facebook: 禪悟—千古未傳姓名推命學
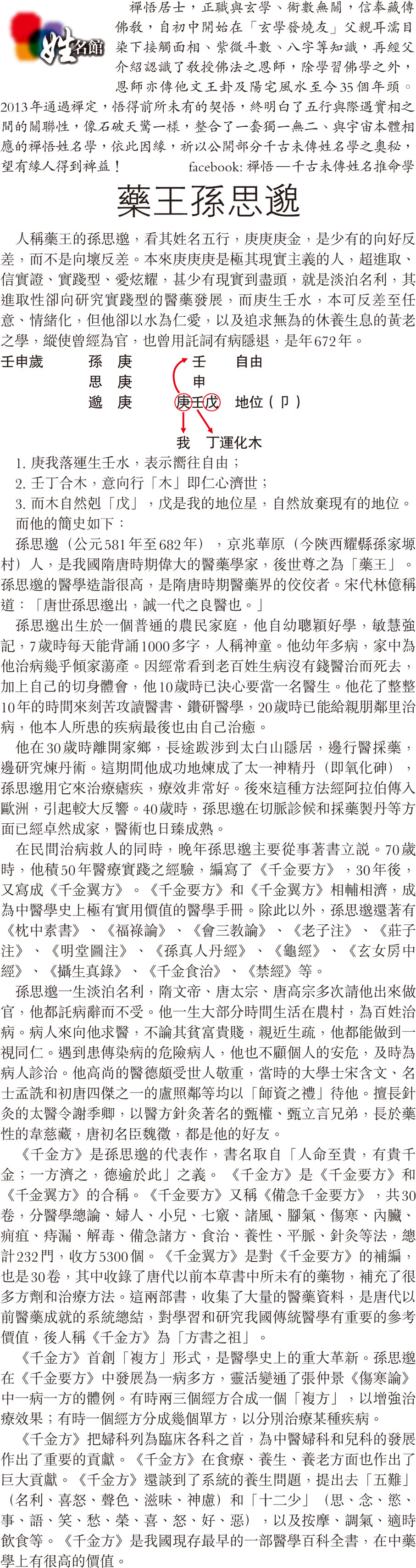
人稱藥王的孫思邈,看其姓名五行,庚庚庚金,是少有的向好反差,而不是向壞反差。本來庚庚庚是極其現實主義的人,超進取、信實證、實踐型、愛炫耀,甚少有現實到盡頭,就是淡泊名利,其進取性卻向研究實踐型的醫藥發展,而庚生壬水,本可反差至任意、情緒化,但他卻以水為仁愛,以及追求無為的休養生息的黃老之學,縱使曾經為官,也曾用託詞有病隱退,是年672年。
壬申歲 孫 庚 壬 自由
思 庚 申
邈 庚 庚壬戊 地位(卩)
我 丁運化木
1. 庚我落運生壬水,表示嚮往自由﹔
2. 壬丁合木,意向行「木」即仁心濟世﹔
3. 而木自然剋「戊」,戊是我的地位星,自然放棄現有的地位。
而他的簡史如下:
孫思邈(公元581年至682年),京兆華原(今陝西耀縣孫家塬村)人,是我國隋唐時期偉大的醫藥學家,後世尊之為「藥王」。孫思邈的醫學造詣很高,是隋唐時期醫藥界的佼佼者。宋代林億稱道:「唐世孫思邈出,誠一代之良醫也。」
孫思邈出生於一個普通的農民家庭,他自幼聰穎好學,敏慧強記,7歲時每天能背誦1000多字,人稱神童。他幼年多病,家中為他治病幾乎傾家蕩產。因經常看到老百姓生病沒有錢醫治而死去,加上自己的切身體會,他10歲時已決心要當一名醫生。他花了整整10年的時間來刻苦攻讀醫書、鑽研醫學,20歲時已能給親朋鄰里治病,他本人所患的疾病最後也由自己治癒。
他在30歲時離開家鄉,長途跋涉到太白山隱居,邊行醫採藥,邊研究煉丹術。這期間他成功地煉成了太一神精丹(即氧化砷),孫思邈用它來治療瘧疾,療效非常好。後來這種方法經阿拉伯傳入歐洲,引起較大反響。40歲時,孫思邈在切脈診候和採藥製丹等方面已經卓然成家,醫術也日臻成熟。
在民間治病救人的同時,晚年孫思邈主要從事著書立說。70歲時,他積50年醫療實踐之經驗,編寫了《千金要方》,30年後,又寫成《千金翼方》。《千金要方》和《千金翼方》相輔相濟,成為中醫學史上極有實用價值的醫學手冊。除此以外,孫思邈還著有《枕中素書》、《福祿論》、《會三教論》、《老子注》、《莊子注》、《明堂圖注》、《孫真人丹經》、《龜經》、《玄女房中經》、《攝生真錄》、《千金食治》、《禁經》等。
孫思邈一生淡泊名利,隋文帝、唐太宗、唐高宗多次請他出來做官,他都託病辭而不受。他一生大部分時間生活在農村,為百姓治病。病人來向他求醫,不論其貧富貴賤,親近生疏,他都能做到一視同仁。遇到患傳染病的危險病人,他也不顧個人的安危,及時為病人診治。他高尚的醫德頗受世人敬重,當時的大學士宋含文、名士孟詵和初唐四傑之一的盧照鄰等均以「師資之禮」待他。擅長針灸的太醫令謝季卿,以醫方針灸著名的甄權、甄立言兄弟,長於藥性的韋慈藏,唐初名臣魏徵,都是他的好友。
《千金方》是孫思邈的代表作,書名取自「人命至貴,有貴千金;一方濟之,德逾於此」之義。 《千金方》是《千金要方》和《千金翼方》的合稱。《千金要方》又稱《備急千金要方》,共30卷,分醫學總論、婦人、小兒、七竅、諸風、腳氣、傷寒、內臟、痈疽、痔漏、解毒、備急諸方、食治、養性、平脈、針灸等法,總計232門,收方5300個。《千金翼方》是對《千金要方》的補編,也是30卷,其中收錄了唐代以前本草書中所未有的藥物,補充了很多方劑和治療方法。這兩部書,收集了大量的醫藥資料,是唐代以前醫藥成就的系統總結,對學習和研究我國傳統醫學有重要的參考價值,後人稱《千金方》為「方書之祖」。
《千金方》首創「複方」形式,是醫學史上的重大革新。孫思邈在《千金要方》中發展為一病多方,靈活變通了張仲景《傷寒論》中一病一方的體例。有時兩三個經方合成一個「複方」,以增強治療效果;有時一個經方分成幾個單方,以分別治療某種疾病。
《千金方》把婦科列為臨床各科之首,為中醫婦科和兒科的發展作出了重要的貢獻。《千金方》在食療、養生、養老方面也作出了巨大貢獻。《千金方》還談到了系統的養生問題,提出去「五難」(名利、喜怒、聲色、滋味、神慮)和「十二少」(思、念、慾、事、語、笑、愁、榮、喜、怒、好、惡),以及按摩、調氣、適時飲食等。《千金方》是我國現存最早的一部醫學百科全書,在中藥學上有很高的價值。