【姓名館】民族復興的天可汗唐太宗


  禪悟居士,正職與玄學、術數無關,信奉藏傳佛教,自初中開始在「玄學發燒友」父親耳濡目染下接觸面相、紫微斗數、八字等知識,再經父介紹認識了教授佛法之恩師,除學習佛學之外,恩師亦傳他文王卦及陽宅風水至今35個年頭。2013年通過禪定,悟得前所未有的契悟,終明白了五行與際遇實相之間的關聯性,像石破天驚一樣,整合了一套獨一無二、與宇宙本體相應的禪悟姓名學,依此因緣,祈以公開部分千古未傳姓名學之奧秘,望有緣人得到裨益!◆facebook: 禪悟—千古未傳姓名推命學

  雖然李世民在玄武門之變中所扮演的角色在倫理上,兄弟相殘,並不是什麼光彩的事情,但在個人才華和治國理念上,他確是一位明君。最令人津津樂道的行事風格就是從善如流,尤其是對忠言直諫的忠臣,他的虛心納諫,開創了繁榮的貞觀之治局面。當中,更令千百年來的炎黃子孫以唐人自居而引以為榮,因而致令在全世界華人聚居的西方國家也有唐人街,亦側面反映出當時唐朝的興盛。

  這當然與唐太宗李世民有莫大的關係,而李世民的姓名五行組合更有研究價值。姓名五行除了生剋沖合的力量,非常關鍵外,五行的分量更不能忽略,李世民丙戊戊,一個丙火屬陽,兩個戊土也屬陽,本來基於物極必反的原則,丙火和戊土皆屬強分量的五行,單獨的「丙」火,其極端性,容易判斷事情,心中易作有罪推定。而「戊」土則容易引發因好面子而產生固執,就算是火生土,光明注入固執,容易變得開明,但「戊」土積之甚過時,土的信用度也會大打折扣。

  幸李世民的丙戊戊,在相對的概念上,一份丙火配兩份戊土,丙火的偏激性自然弱化了,才有胸懷接受忠臣的諫言。

  亦因如此,丙火生戊戊土,其希望有大一統、團結一切可團結的力量的意向,才充分展現以民為重的情懷,唐太宗認為當時正是農忙的季節,不應該影響正常農事,於是下詔將冠禮改在秋後農閒時舉行。

  唐太宗經歷了隋末農民戰爭,目睹了強大的隋朝怎樣在農民起義的打擊中分崩離析,因此他時刻注意以隋朝的滅亡為教訓,十分重視人民的力量。他常常說:「君好比舟,民好比水,水能載舟,亦能覆舟。」因為有了這種認識,唐統治者為了實現長治久安,不得不對人民作出一些讓步。

  在經濟上,唐太宗繼續實行均田制,均田制規定:凡18歲以上的男子,分給口分田80畝,永業田20畝。口分田在農民死後要歸還國家,由國家另行分配;永業田則歸農民所有,可以買賣或傳給子孫。與均田制相適應的賦役制度是租庸調制。租是指每年納粟二石;庸是指每年服役20天,可以讓農民納絹代役;調是指每年納絹二丈、棉三両或布二丈五尺、麻三斤。唐太宗對租庸調制沒有進行重大改革,但是在即位後實行了輕徭薄賦的政策,減輕農民的負擔。他盡量減少徭役的徵發,即使非徵不可的徭役也多改在農閒時徵發。如公元631年,皇太子承乾年滿13歲,需要舉行加冠典禮,這樣要徵發各地的府兵作為儀仗隊。

  當然唐太宗經歷在政治上三省六部制的實行,鞏固了中央集權,行政效率明顯提高,也正是因為依靠三省六部制,唐太宗的政令才能暢通。

  為了選拔人才,他還確立了完整的科舉制度,科舉制度為地主階級知識分子參與政權提供了機會。唐代科舉制已實行分科,其中以進士科最重要。有一次,唐太宗在金殿端門俯視新科進士魚貫而入的盛況,得意地說:「天下英雄,入吾彀中矣。」

  在文化教育上,唐太宗尊崇儒學。從貞觀二年開始以孔子為先聖,在國學中設置廟堂,以備祀典,並下令各州縣都置孔子廟。為培養更多通曉儒學的士人,唐太宗大力興辦學校,在朝廷設國子監、弘文館、崇文館,在地方設京都學及府、州、縣學。國子監規模很大,曾有8000多學生。

  唐太宗還十分重視歷史借鑒作用,他曾說:「以古為鏡,可以知興替。」因此,在貞觀年間,史書編簒取得了重要的成就,編了晉、梁、陳、北齊、北周、隋等朝的史書。除此之外,還開始編修國史。

  在個人方面,唐太宗提倡節儉,並以身作則。唐太宗即位後,沒有大興土木,建造新的宮殿,而是當年發生了天災,於是唐太宗就把這件事阻止了。在建造自己的陵寢時,唐太宗親自制定規格:以山為陵,能放得下棺材即可。

  經過唐太宗的勵精圖治,唐朝出了政治清明、社會安定、經濟發展、文化繁榮的局面,犯罪的人也大大減少了,有一年,全國僅有29人被判死刑。天下百姓路不拾遺、夜不閉戶、民風淳樸,呈現出太平盛世的景象。

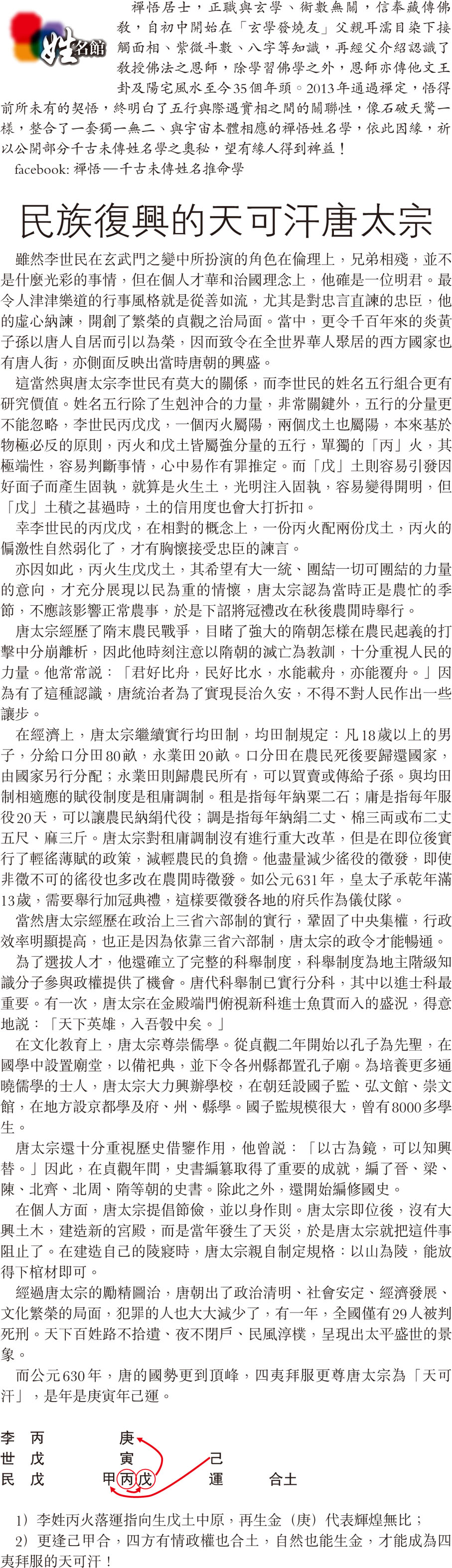
  而公元630年,唐的國勢更到頂峰,四夷拜服更尊唐太宗為「天可汗」,是年是庚寅年己運。

  李 丙 庚

  世 戊 寅   己

  民 戊 甲 丙 戊 運 合土

  1)李姓丙火落運指向生戊土中原,再生金(庚)代表輝煌無比﹔

  2)更逢己甲合,四方有情政權也合土,自然也能生金,才能成為四夷拜服的天可汗!