【科技救地球系列之吸碳換氣】「機械森林」吸碳 人造天價殺手鐧



  直接過濾空氣不留廢料 每座廠房造價近40億

  二氧化碳是造成全球暖化的元兇之一,社會討論減排多年,成效普遍未達預期,全球平均氣溫上升似乎已成定局,只差在升幅有多高。科學家則研究從另一方向入手,直接從空氣中收集二氧化碳,即進行「碳捕集」,雖然相關技術需動用大量資源及金錢,不過專家推算,若不應用碳捕集技術,國際社會必然無法履行《巴黎協定》的承諾。 ●香港文匯報記者 林文佑

  「碳捕集」顧名思義就是收集、儲存空氣中的二氧化碳,傳統碳捕集採用的是「碳捕集與封存」(Carbon capture and storage)技術,即是在工廠等特定單一排放源設置過濾裝置,直接從排放氣體中抽走二氧化碳,避免過多二氧化碳進入大氣之中。另一種較新的碳捕集技術則是「直接空氣捕獲」(Direct air capture,DAC),顧名思義就是直接從大氣中抽取多餘二氧化碳,用於應對汽車廢氣等更多種類的排放源。

  油田舊址建廠 冀年吸100萬噸

  以碳捕集公司Carbon Engineering在加拿大卑詩省的DAC廠房為例,工廠會以風扇配搭濾網,直接在空氣中收集含有0.04%以上二氧化碳的氣體,其後再以不同化學物質吸收二氧化碳,過程中使用的化學物質都會循環再用,形成一個封閉的反應堆,不會帶來任何廢物。

  Carbon Engineering的原型機剛於去年9月啟用,預計每年可以捕集約1噸二氧化碳,公司亦計劃在美國得州西部的油田原址,興建更大規模廠房,目標是每年捕集100萬噸二氧化碳。Carbon Engineering行政總裁奧爾德姆認為,DAC技術可以隨時隨地移除任何一種碳排放,是對抗氣候變化的有力工具。

  全球各國在《巴黎協定》中承諾,會努力將氣溫升幅控制在較工業革命前高攝氏1.5度以下,根據聯合國轄下政府間氣候變化專門委員會(IPCC)所指,要實現此目標,必須應用碳捕集等同類技術,以每年收集數十億噸二氧化碳。曾研究相關技術的倫敦帝國學院格蘭瑟姆氣候變化研究院高級研究員甘比爾亦解釋,如果沒有碳捕集,人類可以做的其實非常有限,而IPCC所提供的對抗氣候變化方式「太過好高騖遠」,高估人類改變生活模式的意願。

  全球需3萬座 耗極多化學原料

  人工碳捕集比大自然吸收二氧化碳來得快,不過工程仍然非常龐大,根據甘比爾計算,如果目前人類每年的碳排放量不變,則需要3萬個DAC廠房才能抵消,相當於每座營運中的煤電廠,便需要最少3座DAC廠房。每座DAC廠房單是興建成本便要約5億美元(約39億港元),所需的氫氧化鉀等化學原料便更多,用量等同目前全球供應量的1.5倍,還有電力供應等成本需要考慮。

  業界的態度則較樂觀,Carbon Engineering的奧爾德姆推算,當相關技術獲大規模應用後,公司處理每噸二氧化碳的成本,只需94美元(約730港元)。經處理後的壓縮二氧化碳,更可重新轉售化石燃料業界,用作抽取油井中剩餘不多的石油,並讓二氧化碳永久儲存於地下,美國西方石油公司便是有份與Carbon Engineering合作的油企之一,未來打算每年使用5,000萬噸二氧化碳。

  投資「無底洞」 須靠政府政策支持

  另一碳捕集初創企業Climeworks的廠房規模則較小,共有14個廠房,每年合共可收集900噸二氧化碳,其後會轉售給農場溫室,作為種植青瓜的肥料;公司未來亦計劃在冰島興建更大規模工廠,為籌集資金,目前向企業及消費者提供抵消碳足跡計劃,每月收費7歐元(約63港元)起。

  社會是否接受則是另一回事,專家分析碳捕集起步緩慢的原因,環保專家古多爾解釋,DAC永遠需要金錢來支撐發展,若沒有人提供金錢來鼓勵,便缺乏財政誘因來繼續,即使Climeworks等初創企業與微軟、Stripe等科企合作,仍然難以拓展規模。

  美國懷俄明大學的氣候學家澤利科娃則相信,社會已經有完善的成本理論,DAC和風力發電、太陽能發電等技術一樣,可隨着技術發展快速降低成本,最重要是盡量應用,並由政府支援技術商業化,擔當「第一位顧客」的角色。有批評聲音則認為,碳捕集等同鼓勵社會繼續倚賴現有高碳排的生活方式,不過甘比爾相信這是偽命題,人類既需要減排,同時亦需要發展碳捕集。

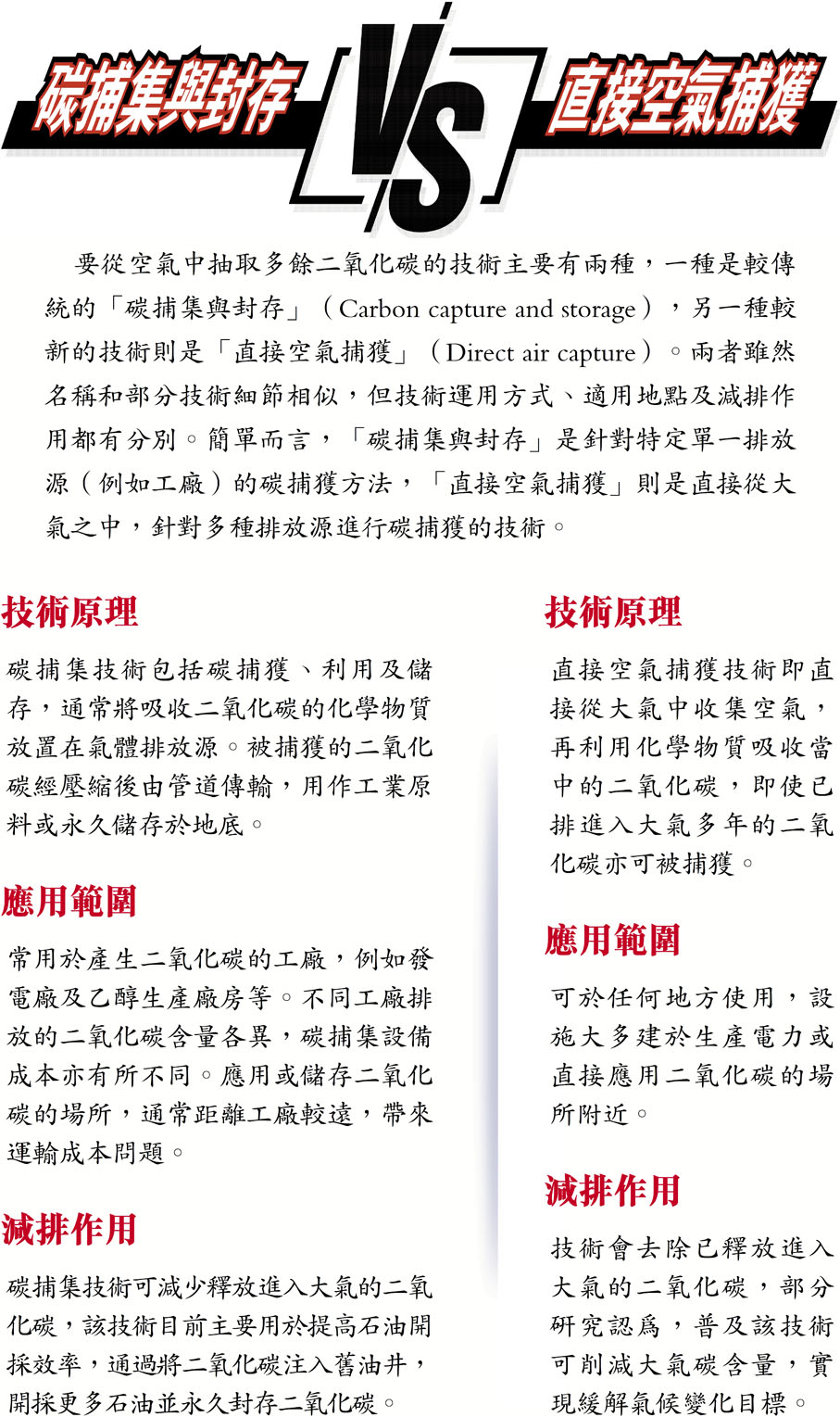
  碳捕集與封存VS直接空氣捕獲

  要從空氣中抽取多餘二氧化碳的技術主要有兩種,一種是較傳統的「碳捕集與封存」(Carbon capture and storage),另一種較新的技術則是「直接空氣捕獲」(Direct air capture)。兩者雖然名稱和部分技術細節相似,但技術運用方式、適用地點及減排作用都有分別。簡單而言,「碳捕集與封存」是針對特定單一排放源(例如工廠)的碳捕獲方法,「直接空氣捕獲」則是直接從大氣之中,針對多種排放源進行碳捕獲的技術。

  技術原理

  碳捕集技術包括碳捕獲、利用及儲存,通常將吸收二氧化碳的化學物質放置在氣體排放源。被捕獲的二氧化碳經壓縮後由管道傳輸,用作工業原料或永久儲存於地底。

  應用範圍

  常用於產生二氧化碳的工廠,例如發電廠及乙醇生產廠房等。不同工廠排放的二氧化碳含量各異,碳捕集設備成本亦有所不同。應用或儲存二氧化碳的場所,通常距離工廠較遠,帶來運輸成本問題。

  減排作用

  碳捕集技術可減少釋放進入大氣的二氧化碳,該技術目前主要用於提高石油開採效率,通過將二氧化碳注入舊油井,開採更多石油並永久封存二氧化碳。

  技術原理

  直接空氣捕獲技術即直接從大氣中收集空氣,再利用化學物質吸收當中的二氧化碳,即使已排進入大氣多年的二氧化碳亦可被捕獲。

  應用範圍

  可於任何地方使用,設施大多建於生產電力或直接應用二氧化碳的場所附近。

  減排作用

  技術會去除已釋放進入大氣的二氧化碳,部分研究認為,普及該技術可削減大氣碳含量,實現緩解氣候變化目標。